ergo-log.com

Definition: "An ergogenic aid is any substance or phenomenon that enhances performance "

about us

/

contact

/

Ergo-Log

05.01.2009


Lab test: Gaspari's Orastan-A contains wrong steroids

Supplements manufacturer Gaspari Nutrition – owned by the ex Olympia bodybuilder Rich Gaspari – has made a mess of its designer supplement Orastan-A, say German doping hunters in a soon-to-be-published article in Steroids. According to the biochemical analyses, Orastan-A does not contain the anabolic steroid Furazadrol. Instead, Orastan-A contains a cocktail of two weak, almost inactive steroid hormones.

Lab test: Gaspari's Orastan-A contains wrong steroids
The full name of the substance that Orastan-A is supposed to contain is 17beta-hydroxy 5alpha-androstano [2,3-c] furazan 17-THP-ether. The steroid has been on the market for a number of years as a designer supplement. Spectra Force Research introduced it under the name Furagano. According to analyses done by a recognised laboratory, which have made their way to the most hated website in supplement land, Furagano contains the steroid it is supposed to contain. But this is not the case for the version that Gaspari Nutrition sells.

Lab test: Gaspari's Orastan-A contains wrong steroids
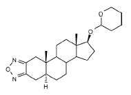
The structural formula that Orastan-A should contain is illustrated here. This is an anabolic steroid that was developed in the sixties. We found the compound in a patent filed by the Japanese pharmaceuticals company Daiichi in 1967. [US Patent 3,245,988] Despite being an active anabolic it was not found on the market until it was discovered by the supplements industry.

When the Germans analysed Orastan-A, they didn't find the compound. Instead, they found two other steroid compounds, both ether analogues. The structural formulas are shown below. The ether groups have been left out for ease of reading.

Lab test: Gaspari's Orastan-A contains wrong steroids
Steroid 1 is 17beta-hydroxy androstano [3,2-c] isoxazole. The 17alpha-methyl analogue is known as androisoxazol. It is a weak but active anabolic steroid, and it's not on the WADA doping list. The steroid in Orastan-A does not contain the 17alfa-methyl group and is therefore not active when taken orally.

The scientific name for steroid 2 is 17beta-hydroxy androstano [2,3-d] isoxazole. You may know the 17alpha-ethinyl analogue of this steroid, which goes by the name of danazol, a very weak androgen. The analogue in Orastan-A is unlikely to have much effect.

It's probably not a coincidence that Orastan-A contains a mix of these two particular steroids. They are both made from oxymetholone and they are not easy to separate from each other. We'd be willing to bet that there’s a Chinese manufacturer behind it.

You can read more about steroids with a heterocyclic ring in the Anabolics Book. The Anabolics Book also contains more information on THP-ethers.

Sources:
Steroids. 2008 Nov 17. [Epub ahead of print].